
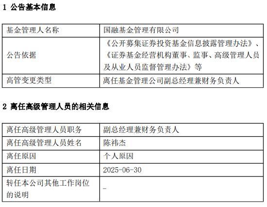
7月2日,国融基金昨日发布高级管理人员变更公告,副总经理兼财务负责人 陈祎杰因个人原因离任,离任日期2025-06-30。
根据公开资料显示,这位离开的高管陈祎杰,在国融基金乃至更早的职业生涯中积累了丰富经验。翻看他的履历,可以看到他长期深耕于人力资源和运营管理领域。在加入国融基金之前,他曾在多家知名机构担任要职,包括香港迪高国际的人事行政主管、北京康培研修学院的区域人事主管、中电赛龙通信研究中心的人力资源总监、友众信业金融的人力副总,以及在泰达宏利基金担任人力资源部总经理和专户理财部运营总监。
陈祎杰加入国融基金后,从总经理助理做起,逐步晋升至公司副总经理,并兼任财务负责人,成为公司核心管理团队的一员。他的离职,意味着国融基金失去了一位资深的运营与人力背景的管理者。
国融基金本身成立于2017年6月,目前由国融证券(持股53%)和上海谷若投资(持股47%)共同持股。根据最新数据,截至今年(2025年)二季度末,公司管理的公募基金资产规模约为29.6亿元。
目前,国融基金尚未公布陈祎杰的接任人选。市场将关注此次高管变动后,国融基金在团队稳定性和未来发展策略上是否会有新的动向。
海量资讯、精准解读,尽在新浪财经APP
责任编辑:公司观察
倍悦网提示:文章来自网络,不代表本站观点。